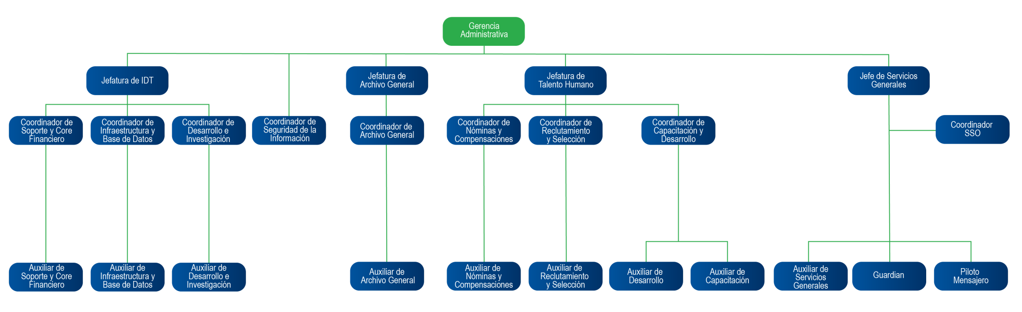
Organigrama

ORGANIGRAMA POR ÁREA DE COOPERATIVA UPA